Теплоизолятор модуля зажигания бензопилы STIHL [штиль] MS 180, оригинал
Назначение теплоизолятора модуля зажигания бензиновых пил Штиль 180, 170.
Изоляционная деталь катушки зажигания для бензопилы STIHL [штиль] MS 180, 170 изготовлена из термостойкого полимера и служит для уменьшения теплопередачи от цилиндра двигателя к модулю зажигания. Оригинальная запчасть - артикул 11304058000.
Купить теплоизолятор для STIHL MS 180, 170 в СПб.
Магазин ТЕХНОНИК - официальный дилер марки STIHL. Мы гарантируем оригинальность продукции и грамотную консультацию по замене теплоизолятора катушки зажигания на агрегате. При необходимости выполним ремонт бензопилы STIHL MS 180. Перед покупкой или заказом запасной части будет полезным свериться с деталировкой.
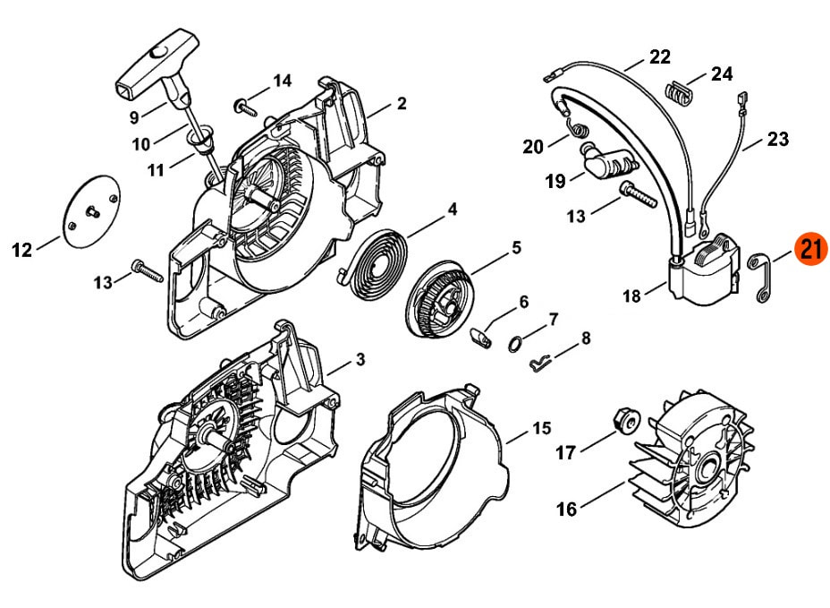
| № | Наименование | Артикул | Аналог |
| Стартер в сборе | 11300802110 | Смотреть аналог | |
| 2 | Крышка стартера | 11300801800 | |
| 3 | Крышка стартера до 2014 г | 11300801807 | |
| 4 | Пружина стартера | 11291900601 | Смотреть аналог |
| 5 | Шкив стартера | 11231950400 | |
| 6 | Собачка стартера | 11251957200 | |
| 7 | Шайба собачки | 00009580923 | |
| 8 | Пружина собачки одинарная | 11181953500 | |
| 9 | Ручка стартера | 11211953400 | |
| 10 | Шнур стартера | 00001958200 | |
| 13 | Винт IS-D5 х 24 | 90754784159 | |
| 14 | Винт Р4 х 16 | 91040038733 | |
| 16 | Маховик | 11304001201 | |
| 17 | Гайка М8 х 1 | 00009550802 | |
| 18 | Катушка зажигания | 11304001302 | Смотреть аналог |
| 19 | Колпачок свечи | 11284051000 | |
| 20 | Контактная пружина | 00009980604 | |
| 21 | Изолятор катушки зажигания | 11304058000 | |
| 22 | Провод зажигания | 11304401101 | |
| 23 | Провод массы | 11304402201 | |
| 24 | Держатель проводов | 11304481201 |

1926 г. Андреас Штиль основал в Штутгарте машиностроительный завод A. STIHL. Сегодня компания имеет свои представительства более чем в 160 странах, а марка STIHL означает высокое качество продукции и услуг.
